Disclaimer:
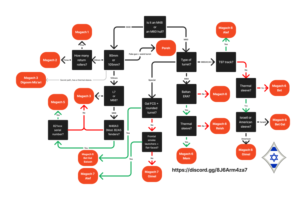
The following guide has been made to identify issued variants of the Magach family of tanks. Due to the modified nature of many of these vehicles, this guide will not be useful for prototypes, vehicles still on the conversion line and or awaiting conversion.

Special thanks:
I want to thank Nikos Brestas for help with Magach 5, Magach 6R, and 6B identification. And I want to thank Twitter user and friend of mine @plovejet who has made a guide that became incredibly useful for Magach 1, 2, 3, and, 5 identification.
Base vehicle identification
M48 or M60?
The most prominent difference between the two is the glacis, where the M48 family of tanks has a curved glacis bulging outwards. In contrast, the M60 family of tanks has a straight ‘sharp’ angled front. Aside from the hull, the M48’s turret may look similar to that of the M60 However, the placement of the turret hooks changes between the two: The M48s have the turret hooks at the rear of the turret sides, behind the rangefinder, while the M60 turrets have the hooks on the front of the turret sides, in front of the rangefinder. On the left are M48s, on the right are M60s.


M60 or M60A1/A3?
When identifying tanks starting from the Magach 6 and onwards, it is vital to distinguish between the M60 style turrets and the M60A1/A3 style turrets. The M60 and M60A1 had two different developmental lineages within the IDF, so distinguishing and learning the lineages are crucial for easy and fast identification. The first two photos are of an M60 turret, the bottom is an M60A1. Note that the M60 turret looks similar to the M48’s while the M60A1 style turret is elongated, and has distinctive ‘cheeks’ at the front of the turret near the mantlet.



90 mm or 105 mm?
When identifying Magach 1 through 5, a vital first step is identifying the gun itself. Magach 1 and 2 were fitted with the 90 mm, which used a muzzle brake and had a fairly small bore evacuator near the end of the gun. The Magach 3 and 5 used the 105 mm, which did not utilize a muzzle brake and had a larger, more noticeable bore evacuator closer to the base of the gun. Furthermore, there seems to be a difference between the 90 mm gun on the Magach 1 and that on the Magach 2. The Magach 1 uses a T-shaped muzzle brake while the Magach 2 uses a Y-shaped muzzle brake. However, this is only based on a few photos, so due to lack of evidence, this guide will refrain from calling this a reliable method of identification. Note that later Magach variants used thermal sleeves.

Thermal sleeves?
Thermal sleeves appear on later Magachs, namely the Magach 6 Gimel, and those equipped with Nachal Oz or Gal Fire-Control-Systems (FCS). There are two main types of thermal sleeves found on such Magachs. The first, is Israeli-made, which is found on the Nachal Oz and Gal FCS equipped tanks. The Israeli sleeve is very easy to identify thanks to the screws and fastners found on it. Do note that there were two sub-variants to the Israeli thermal sleeve: an early one with the fasteners on the top of the sleeve, and a later, more modern one with the fasteners on the side. It is not important to specifically identify which subvariant it is as if the barrel is clear enough, other identifying features will help determine the variant. The second main type was an American made thermal sleeve. It was used exclusively on the Magach 6 Gimel, as they are upgraded M60A3s. It uses the M60A3’s thermal sleeve, which while easy to miss, is much thicker than the barrel itself, so the edge of the sleeve is clearly seen. This is the fastest way to identify such a tank. In case an Israeli type of thermal sleeve is identified, it means that the specific variant is either a Magach 6M and onwards or 6B Gal and onwards in their respective lineages. The top photo is that of an Israeli sleeve. The bottom is an American sleeve as found on the M60A3.


The following vehicles use M48 hulls.
Magach 1

This is the Israeli designation for M48A1s in IDF service. The main way to identify such a vehicle is to first identify the 90 mm gun, and that the tank has five return rollers. Alternatively, the M48A1 have distinct rounded fenders and headlights that can be used for identification. Remember it also may be useful to look for a T-shaped muzzle brake.

Note: these headlights were also used on the M48s which were converted to Magach 3s. However, the M48s had the IDF number prefixes 109xxx.
Magach 2

This is the Israeli designation for M48A2Cs in IDF service. Similar to the previous tank, it is also equipped with the 90 mm gun, however, it has three return rollers as well as different fenders and headlights. They also were upgraded with a much larger engine bay compared to the Magach 1. Remember it also may be useful to look for a Y-shaped muzzle brake.

Note: These headlights were also used on M48A3 (Mod. B) and M48A5, which were converted to Magach 3 and Magach 5 respectively. However, they both had five return rollers.
Magach 3

The Magach 3 is more complicated than other Magach tanks, though usually it is not too hard. Magach 3s are more of an Israeli standard rather than a re-designated American variant. Simply put, it is taking all of the older variants, the M48, M48A1, M48A2C, and M48A3 (Mod. B) tanks, and standardizing them onto an Israeli standard which is based on the American M48A3. Due to the variety of base tanks converted to Magach 3, not all Magach 3s look exactly alike, and many times the base tank from which a Magach 3 was converted can be identified with various small details. Some of these examples are shown in the Magach 1 and 2 sections. Some were even converted from base M48s, specifically those captured from Jordan in 1967. A simple look at the IDF serial number, the 109xxx prefix will indicate that the tank is based on a Jordanian M48. The photo above is of a Magach 3 converted from a Magach 2 (M48A2C). Note the three return rollers and the headlights. Generally speaking, identification of Magach 3 is not hard, firstly identify the 105 mm gun, then identify that the fenders are not of the following type (note the X stamped into the fender):

If they are not of that type, then the tank has been successfully identified as a Magach 3. If they are, however, it is either a Magach 3 based on an M48A3 (Mod. B) or even a Magach 5, and so identification gets more complicated. Proceed to the Magach 5 section. The photo below shows an M48A3 (Mod. B) awaiting conversion to Magach 3. Following the conversion identification of this vehicle would be incredibly hard.

Magach 3 Digoom Miz’ari
The Magach 3 Digoom Miz’ari, roughly translating to Magach 3 Minor Upgrades, was an upgrade to Magach 3s which were nearing the end of their service life in reserve units. The most notable upgrades are to the FCS which added a thermal sleeve, and a new storage basket on the turret rear. These help distinguish it from other M48 family Magachs, as every other Magach 1-5 does not have a thermal sleeve, and retains the original basket.

Magach 5

The Magach 5 is an Israeli-modified M48A5. The M48A5s that Israel received were that of the U.S. Product Improvement Program, which upgraded the base M48A5 based on Israeli experience with Magach 3s in the 1973 Yom Kippur War. The most externally notable modification being the replacement of the commander’s cupola with the low profile Israeli one. Identification of Magach 5s is complicated and may be impossible in some cases, as they only have minor differences when compared to the Magach 3s based on M48A3 (Mod. B)s. They share many key identification details, such as fenders, general shape, headlights and more. However, there are two fairly small, yet very useful differences that may help to identify both. First there is a minor difference between the bore evacuators of the two, as Magach 3s mostly used L7 105 mm guns while Magach 5s used M68 105 mm guns. A close look at the bore evacuator will reveal which gun the tank uses. The top photograph is an L7’s bore evacuator. Note the raised lips on either side of the bore evacuator. The bottom photo is that of an M68’s. Notice how those lips are missing. Do note, that while L7 indicates it is a Magach 3, M68 does not necessarily mean it is a Magach 5. This is an “all rectangles are squares but not all squares are rectangles” situation! While it is rare some Magach 3s have been spotted with M68s, spotting an M68 on an M48-based Magach is only the first step in identifying a Magach 5.


To remove all doubt, if possible it is best to check the serial number found on the tank, M48A3 (Mod. B)s which were imported to Israel and the M48A5s differ in serial number prefixes, thus Magach 5s will generally have serial numbers with the 821xxx prefix, while M48A3 (Mod. B) based Magach 3s, generally have serial numbers with the 819xxx prefix, of course there may be exceptions, but the chances of finding a Magach 3 based on an M48A3 (Mod. B) which uses a different serial number and has an M68 105mm cannon instead of an L7 is incredibly rare.
Pereh

The Pereh was a Magach 5 based missile-carrier. It was a highly classified vehicle for a long time until a photographer unknowingly leaked a national secret. The vehicle is very easy to identify as it is the only M48 hull-based tank with a non-standard turret shape, as the turret was completely redesigned for the usage of Spike ATGMs. The gun was taken out to be replaced with a dummy gun made of fiberglass, leading to a drastically different turret shape.

Tanks from here to Magach 6 Mem use M60 hulls and M60 turrets.
Magach 6

This is the Israeli designation of the M60 tank, not to be confused with the M60A1 which was designated Magach 6 Alef. Identification of this vehicle is simple: Firstly confirm that the vehicle has the M60 style hull, with the iconic sharply angled front glacis, and that it has the M60 style turret and not an M60A1/A3 turret. The tank also must lack Baltan Explosive Reactive Armor (ERA).
Magach 6 Reish
Similar to the previous vehicle, however, this tank does have Baltan ERA, but it lacks Nachal Oz FCS and it’s features, such as an Israeli thermal sleeve and a meteorological pole.

Do note, there is an interim variant between Magach 6R and Magach 6M: the Magach 6R*. It was a late variant of the Magach 6R which left the conversion assembly line with mountings and preperations for the Nachal Oz FCS which would later be installed, thus turning the tanks into Magach 6Ms. Due to lack of photographs, or in-depth descriptions, this guide unfortunately does not offer a way to distinguish between the Magach 6R and 6R*. The photo below shows a Magach 6R with the Baltan ERA itself removed, showing the mountings for the ERA.

Magach 6 Mem

This vehicle is similar to the previous one but uses the Nachal Oz FCS. (Do note, it seems there were multiple sub-variants of the system: the initial model, Nachal Oz Dor Alef which had a secondary name, ‘Mandleson’) With the addition of the Israeli FCS, they were also equipped with an Israeli thermal sleeve and meteorological pole. It is vital not to confuse this tank with the Magach 6B Gal, which at first glance may seem similar, but the turret type is different. The Magach 6M uses the M60 style turret, while the Magach 6B Gal uses the M60A1 style turret. Furthermore, the Nachal Oz’s gunner sight is much smaller than that of the Gal FCS. Another difference is the rear turret basket, as on the Magach 6M (and 6R for that matter) have a different rear turret basket then that found on the Magach 6B Gal. The Magach 6B Gal’s is larger, and is more square in shape.

Do note, the basket found on the Magach 6M is also found on Magach 6R and base Magach 6, as they all used the original American basket which came with the M60. Magach 6 Alef and 6 Bet also used the original American turret basket as found on the M60A1, which was wider and more symmetrical, while Magach 6B Gal onward, and Magach 7 Alef onward used Israeli turret baskets.
Magach 7 Alef

The Magach 7s are likely the easiest to identify. The Magach 7A has a distinctive flat-faced turret, and smoke launchers at the very front of the turret cheeks.
Magach 7 Gimel (AKA 7C)

The Magach 7 Gimel is similar to the 7 Alef, however, the smoke grenade launchers are pushed further back on the turret sides, while the sides themselves received additional armor modules. The turret face isn’t flat. Instead, it is wedged-shaped, or as some call it “ballistically shaped”.
Tanks from here and beyond all use the M60A1/A3 style turret.
Magach 6 Alef

This is the Israeli designation for the M60A1 tank. The Magach 6A’s identification is simple, aside from confirming it has the elongated M60A1 style turret, confirm that it has the T97 tracks and not the T142 tracks such as those found on the Magach 6B. The T142 has octagonal rubber pads, vastly different from the T97 tracks. The photo on the left is that of a T97 track, while the photo on the right is T142.

Magach 6 Bet

This is the Israeli designation for the M60A1 RISE tank. Magach 6B’s identification is slightly more complicated. Firstly, confirm the tank has T142 tracks, however, it must lack a thermal sleeve and Gal FCS as a whole. Therefore, no meteorological pole or Gal gunner sight can be present, as it is simply an Israeli designation for the American standard. Even though ERA is incredibly common on this vehicle, it is not necessary for it to be a Magach 6 Bet, thus ERA is irrelevant in Magach 6A vs 6B identification.
Magach 6 Bet Gal

Unlike the previous vehicle, this Magach requires the Gal FCS and its features, most easily identifiable being the Israeli thermal sleeve, and the exceptionally large Gal FCS gunner sight. However, you must confirm that the turret and hull are covered in Baltan ERA blocks and not special armor array modules like the next variant mentioned.


Magach 6 Bet Gal Batash

The identification of this vehicle is the same as the previous with one major difference being that this vehicle does use a special armor array, iconic in its rounded turret shape.
Magach 6 Gimel (AKA 6C)

The identification of this vehicle is fairly simple, as it is the only one to use the M68E1 105 mm gun and its distinctive American thermal sleeve. There are differences from other variants that may look similar (like Magach 6B) like the rangefinder. Unlike previous M60 variants, the M60A3 came out of American factories with a laser range finder instead of the traditional coincidence rangefinder. However, the difference is only noticeable on the left side of the vehicle. The newer rangefinder has a hinged cover, and the gunner sight is also an American dual-channel sight. While similar externally to that found on Nachal Oz FCS, the American thermal sleeve is a clear giveaway that this is not a Magach 6M. Additionally, the Magach 6 Gimel retained the American style of crosswind sensor, which looks different from those found on Israeli FCSs such as Gal or Nachal Oz.



| Magach 1&2 | M41 |
| Magach 3 | L7* |
| Magach 5 | M68 |
| Magach 6-7 Gimel | M68** |
| Magach 6 Alef-6 Bet Gal Batash | M68*** |
| Magach 6 Gimel | M68E1 |
**Magach 6 Mem and later used Nachal Oz FCS and thus were equipped with a thermal sleeve
***Magach 6 Bet Gal and later used Gal FCS and thus were equipped with a thermal sleeve

